如何建设中国式领导力?
管理者把事做对,领导者做对的事。作为领导,你必须首先了解下属对你领导方式的期望。也许你对下属的期望并不完全认同,但至少应从适应下属的需求开始,逐步引导他们朝着你所期望的方式和方向前进。
“领导”一词,最先来自英国、挪威这样传统的航海和渔业国家,意为“海上的航道”。所以说,领导的本质是要有方向感。“管理”的词源来自拉丁语中的“手”,所以管理的本质是掌管和控制。有这样的词源作为基础,我们也就不难理解领导力研究的开创者沃伦·本尼斯所提出的那条有关领导力的经典论断:“管理者把事做对,领导者做对的事!”
领导力的本质
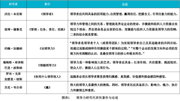
自从上世纪60年代领导力成为一个管理学科之后,领导力的研究和实践受到包括政府、企业等各类组织越来越多的重视,其代表性论著和论述如图表1所示。
这些代表性论著或论述虽在谈及领导力时都提到了领导人、领导者,但我们一定要明确的是:领导力绝不等同于领导职位或职权。
领导力不是一种权力,而是一种能力,是影响他人实现目标的能力。在团队和组织中,领导力体现为影响团队成员实现共同目标的能力。这种能力不应该只是某个领导人的能力,而应是管理团队共有的能力。这样,组织的健康和发展才会持久,才能不因某个领导人的离开而受到负面的影响。
中国传统文化对领导力的认知
领导力作为一门管理学科,虽然在上世纪60年代才开始形成,但其存在可以说伴随了整个人类历史,因为有人的地方就需要有领导力。中国古文中很难找到“领导”“管理”这样的词语,但我们可以找到相对应的字眼。领导,既可以做名词,即领导人;也可以做动词,意为指引带领。
作为名词,《论语》中说:“政者,正也。”“其身正,不令而行;其身不正,虽令不从。”政,是指当政的领导;正,则是正直的意思,还可以加一个含义,那就是方向正确。领导者如果正直且方向正确,不用向追随者发号施令,追随者都会跟随前行。如果领导者不正直,方向不正确,追随者就不会听从前进的命令。这说明,要具备领导力,一个人必须正直,且有方向感。
老子《道德经》中那句“治大国若烹小鲜”中的“治”,则是动词的“领导”。这句话的意思是说,领导管理好一个国家就像烹制一道用小鱼做的菜,看起来不难,但要做好也不容易。原因在于,你要把鱼做熟,就必须上下翻动鱼的两侧,而在翻动时,就有可能把鱼翻烂,失去了鱼的完整性。这说明,领导必须善于变革,与时俱进,但一定不能瞎折腾,要把握好变革和稳定之间的关系。
有意思的是,名词的“政”和动词的“治”这两字的结合,似乎在提醒我们,你要想当领导,必须得懂政治,尤其在中国这个人情社会。
一提起“政治”,人们往往就会联想到权力斗争。确实,这一概念虽有很多不同的解释,但其最普遍的含义是利用手中的权力影响社会关系,也就是人和人之间的关系,从而达到某种目的。你若用权力正直正当地为多数人谋福利,那就是好的政治;你若用权力不正当地为某些人甚至个人谋利,那就很可能是腐败。因此,如何使用好自己手中的权力,是追随者评判一个领导者领导力的重要标准。
领导力的三个特征
领导力具备三个特征。
无层级性
领导力并不依附于领导或管理职位而存在。因为它不是指领导权力,而是指领导能力。这就是说,有领导、管理职务的人不一定有领导力,而无领导职权的人可能很有领导力。但在组织环境中,拥有带团队责任的人,首先应具备领导力。
情境性
领导力不能脱离领导者所处的环境而存在。这里的环境是指,团队或企业所在的行业、企业性质、人员特点,尤其是企业文化。比如,时尚行业的员工会对领导者的形象气质有明显的要求,国企的员工则希望上级能够博学多闻。领导力的这一特征还可用来解释为什么很多空降兵到了新的企业无法成功。适合于某个企业的领导力如果被照搬到另一企业,这样的领导力很有可能水土不服,效果不好。
关系性
领导者要发挥领导力,必须要有发挥的对象,而对象便是追随者或被领导者,这样领导力才能有的放矢。没有追随者的领导者是不能称其为领导者的。领导力是通过领导者与追随者之间的互动体现出来的。
中国员工看重的领导力
我在国内为不同行业、性质、规模的企业提供了近20年的领导力培养服务。在这过程中,我对不同层级的领导者的下属进行调研,核心问题只有一个:“你愿意同什么样的上级一起共事?”针对这一问题,主要有三项成果。
最关注的领导力素质
我将调研结果归纳为了以下35条(见图表2)。需要说明的是,这35条没有按高层、中层和基层领导区分。因为企业规模不同,发展阶段不同,对领导力的要求也是不同的。比如,一个中小型公司的中层,对其领导力的要求可能只相当于一个大企业的基层。但对不同层级的领导力的素质要求,也是有规律可循的,结果会在第三项调研结果中呈现。
这里并不是说,你必须具备这所有35条领导力素质才有资格在中国做企业的领导者,而是说你在担任领导者之前,应该了解你所面对的情境,即你所在的行业、企业性质、团队人员组成和特点,尤其是企业文化。
我从企业实践中得出的一个结论是,管理首先是“管”人的心“理”。所以,作为领导,你必须首先了解下属对你领导方式的期望,而相应的期望通常都包含在这35条之内。也许你对下属的期望并不完全认同,但至少应从适应下属的需求开始,逐步引导他们朝着你所期望的方式和方向前进。
最看重的领导力共性素质
调研表明,在中国人关注的35条领导力素质当中,以下几条是不管哪个层级的员工都最为看重的(见图表3)。
从中提炼出的“扛事,疼人,律己,公平”八字方针,是我们每个中国领导者都应必备的领导力素质,无论身处什么层级。
对不同层级的领导力期望
调研的第三项成果是员工对不同层级的领导力的共性期望。从调研结果中发现的规律如图表4所示。
如何开展领导力建设
如何在企业中开展领导力建设呢?在此,总结三项最佳实践,仅供参考。
树立领导力品牌
领导力的情境性特征,决定了不同组织必然会有其自身的独特性。即使是通用领导力课程,也应与本组织的具体背景相结合,才能切实满足本组织的领导力发展要求。这就需要组织明确并树立自己的领导力品牌。
通俗地讲,领导力品牌就是组织的各级领导希望对内对外树立什么样的形象,以同竞争对手和其他组织区别开来?领导力品牌同组织(企业)文化和核心价值观密切相关。IBM要树立服务客户的蓝色巨人形象,那么其领导力品牌的一个重要因素便是“服务”,服务也就成为了IBM各级领导通用的素质要求;苹果公司是“创新”与“追求完美”精神的象征,那么这两个特征也便成为了苹果公司的领导力品牌,以及该公司各层级领导通用的素质要求;通用电气以变革著称,那么“变革”即为其领导力品牌和各层级领导的通用素质要求。各层级领导通用的素质要求,奠定了组织通用领导力培训体系的基础。中国的国企对领导者的要求是:“想干事,能干事,干成事,不出事”。这12个字可以从侧面体现中国国企领导力培养和建设的特色。
关于领导力品牌与领导力培养之间的关系,可以参考戴维·尤里奇和诺姆·斯莫尔伍德合著的《领导力品牌:培养以客户为中心的领导者以驱动绩效和建立持久价值》一书。
确定各层级领导业绩目标和要求
领导力的最终目的是实现目标,因此,组织对各层级领导的业绩应设定明确的目标和要求。而这些目标和要求,一定不能同组织力求树立的领导力品牌相矛盾,而是应该起到支持和促进的作用。
要做好这项工作,可参考斯蒂芬·德罗特所著《业绩梯队:让各层级领导者做出正确的业绩》一书。
建立领导梯队培养体系
根据各层级领导的业绩要求,提炼各层级相应的领导力素质要求,从而建立符合本组织特点的领导梯队培养体系。这项工作的开展可参考拉姆·查兰与斯蒂芬·德罗特合著的《领导梯队:全面打造领导力驱动型公司》一书。
图表5是我根据《业绩梯队》和《领导梯队》两书整理的各层级领导的绩效要求和相对应的领导力素质要求,供大家在建立本组织领导梯队培养体系时参考。
实践证明,按照以上思路开展领导力建设,正被越来越多的组织所认可。这样做的价值在于,组织的领导力培养能够更具目的性、针对性、统一性和长久性。
来源:中训网
http://www.trainingmag.com.cn/article/articledetails.aspx?ArtId=112797683470




首页
注册
登录
顶部
注册